2020
04-08
给力!红外测温仪“上岗”,华中数控全力保障华科附中复学安全

为进一步做好复学准备工作,4月3日,华中科技大学附属中学(以下简称“华科附中”)引进两台人体测温“黑科技“——红外智能体温检测系统,该设备由武汉华中数控股份有限公司(以下简称“华...

04-03
复学黑科技,华中数控助力湖南工业职业技术学院复学复课

3月27日,湖南省教育厅发布通知,4月7日起湖南各级各类学校将分批次、错时错峰开学,湖南各高等院校将在中小学基本开学后开学。为确保开学后师生的生命安全,湖南工业职业技术学院紧急投入使用两台华中数控生产的HY-2005B红...

04-03
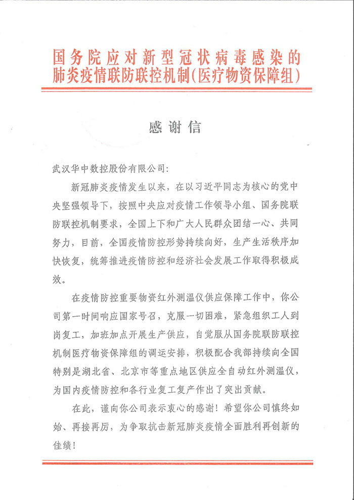
国务院点名表扬!国务院联防联控机制给华中数控发来感谢信

4月2日,国务院应对新型冠状病毒肺炎疫情联防联控机制医疗物资保障组向武汉华中数控股份有限公司(简称华中数控)发来感谢信,感谢华中数控为国内疫情防控和各行业复工复产作出了突出贡献。 国务院联防联控机制医疗物资保障组...

04-03
华中数控测温“神器”助力宁波各校复学复课,筑牢校园安全

学校作为人员高度密集场所,复学后必将成为疫情防控的重中之重。为进一步做好疫情防控期间学校安全防范工作,切实保障校园安全稳定,各省、各地区积极谋划出台配套举措,全力保障返校复学工作安全有序。目前,华中数控红外人体...

04-03
亮相中央电视台新闻《面对面》,华中数控“黑科技”助力首都机场筑牢疫情输...

目前,首都防控形势日益严峻,北京市作为政治中心和国际文化交流中心,每天有大量人员通过航空港从国外抵京。只有严守国门才能保障首都疫情防控向好发展的稳定趋势。华中数控“黑科技”亮相中央电视台新闻《面对面》...

03-25
华中数控复学“神器”,助力辽宁大学复学复课

3月18日,辽宁大学新校区行政办公楼一台华中数控HY-2005B红外智能体温检测系统调试成功调试完成,交付使用。据悉,这台设备是武汉华中数控股份有限公司(简称华中数控)为辽宁大学捐赠的首台红外人体测温仪,将为辽宁大学教...

03-24
星夜兼程,华中数控驰援鄂州火车站

3月21日晚上9点,武汉华中数控股份有限公司(简称华中数控)接到鄂州市火车站发来的紧急援助需求:22日上午10点鄂州火车站将有一趟专列送复工人员离开鄂州赴外地复工,急需在鄂州火车站安装红外体温检测设备,保证离鄂复工人员...

03-23
中央指导组物资保障组赴鄂州市调研复工复产情况,华中数控献言献“测”

3月20日下午,中央指导组物资保障组赴鄂州市调研复工复产情况。中央赴湖北指导组物资保障组组长、工信部副部长王江平带领调研组和部分企业代表就鄂州就企业复工复产和疫情防控相关工作进行专题调研,现场协调解决复工复产过程中...

Baidu
map